<
Fork me on GitHub

1. Restful Objects Viewer

Apache Isis' Restful Objects viewer is an implementation of the Restful Objects spec, which defines a generic way to expose a domain model through a REST (or more precisely, hypermedia) API. Having a REST API opens up an Apache Isis domain model to a huge variety of applications, from bespoke single-page apps, through integration scenarious, through providing an API for bulk-upload/migration from an existing system.

The Restful Objects viewer also provides a number of extensions specific to Apache Isis. Most significant of these is enhanced content negotiation support, making it easier to use the returned representations within bespoke clients using standard third-party configurations.

This user guide discuss features, configuration and also how to extend the Restful Objects viewer.

Apache Isis documentation is broken out into a number of user, reference and "supporting procedures" guides.

The user guides available are:

The reference guides are:

The "supporting procedures" guides are:

2. RO Specification

The Restful Objects v1.0 specification defines a comprehensive hypermedia API, consisting of HTTP resources and corresponding JSON representations, for accessing and manipulating a domain object model.

The Restful Objects spec can be downloaded from here as either a PDF or Word doc.

2.1. Goals of the Spec

The goal of Restful Objects is to allow domain models to be accessed through HTTP resources, returning a set of JSON representations. These representations can then be consumed by any client (e.g. Javascript, Java, .NET, Ruby, Python).

Both the resources and representations are generalized so that they can be applied to any domain model, and by default all representations have media types designed to allow a completely generic client to be written, capable of working, unmodified, with any domain model that has a Restful Objects interface.

Alternatively, the developer may write a custom client that has some shared knowledge of the domain being exposed, and render the information in a more specific fashion.

Restful Objects also defines that representations are served up with parameterized media types. This allows clients to use content negotiation to ensure that representations do not change in a breaking fashion, enabling server and client to evolve independently.

The Restful Objects specification is at a higher-level of abstraction than, say, the JAX-RS specifications for Java platform, or the WCF specifications on .NET. Specifically, the domain classes that it exposes are represented in a very general form. They consist of:

  • properties (fields), each holding either a scalar value or reference to another object;

  • collections, each holding a vector reference to other entities;

  • actions (operations/methods), whereby the object can execute business logic.

Beyond this, though, Restful Objects makes very few assumptions. In particular, Restful Objects does not prescribe the nature of the domain model.

The Restful Objects spec may be downloaded directly from github as either a PDF or as a Word doc.

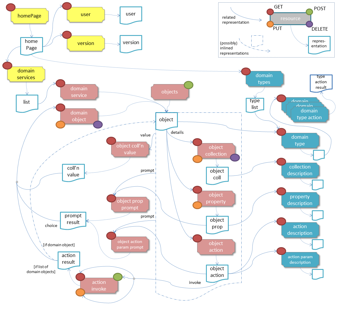
2.2. Resources and Representations

The diagram below - taken from the Restful Objects spec - shows the various resources (URLs) and representations (JSON) that are defined:

ro spec resources and representations

The resource URLs are always well-defined, but Apache Isis' implementation allows for different representations to be returned, using content negotiation. This is discussed further below.

In fact, there’s nothing in Apache Isis to prevent you from defining your own REST controllers to provide custom resource URLs. One use case might be to support user registration/authentication, a topic out-of-scope of the RO spec itself.

2.3. Apache Isis' implementation

The Restful Objects viewer is Apache Isis' implementation of the Restful Objects spec. It implements all the mandatory features of the specification. It also implements some of the optional capabilities (as defined in section 3 of the RO spec, and as represented in the version resource, section 8.1):

Capability Support Notes

blobsClobs

yes

deleteObjects

yes

domainModel

formal

The 'simple' scheme is not supported

validateOnly

yes

protoPersistentObjects

yes

2.4. Extensions

The Restful Objects viewer also implements some of the "future ideas" that are out of scope for the RO spec v1.0, but described in section 34, "ideas for future extensions".

2.4.1. Content Negotiation (34.1)

Apache Isis provides two levels of support for content negotiation.

x-ro-domain-type

The first level is very similar to the "Domain Model Agnostic" approach sketched out in the RO spec. The client can send an x-ro-domain-type parameter for either domain object representations (section 14 of the spec) or action invocation results (section 19 of the spec). This can be combined with either application/json or application/xml.

For example, the client could use an Accept header such as:

Accept: application/xml;x-ro-domain-type="com.mycompany.viewmodels.v2.CustomerViewModel"

The server will use the ContentMappingService to attempt to transform the domain object into the requested x-ro-domain-type. The whole process is discussed in more detail in the architecture chapter.

Apache Isis profile

The representations defined by the RO spec are very rich and enable complex client-side applications to be built. However, their sophistication can be an impediment to their use if one wishes to write a simple app using third-party components that expect to consume much simpler representations. Examples of such tools are Angular Bootstrap, Angular XEditable, Angular Strap.

This support is discussed further in the simplified representations chapter.

2.4.2. Minimizing Round-trips (34.4)

The Restful Objects viewer supports the x-ro-follow-links query parameter in a way very similar to that suggested in the RO spec, the main point being to avoid the "N+1" problem of too many (slow) network calls. For example, using this feature one can load a grid of data in a single call. (That said, the simplified representations supported by Restful Objects viewer also support this use case, albeit in way that deviates from the RO spec).

The video below demonstrates the Restful Object viewer’s support for x-ro-follow-links parameter, using the (non-ASF) Isis addons' kitchensink app as the example, This app contains three entities, Grandparent, Parent and Child that define a hierarchy of 1:m relationships.

The queries that are shown in the video include:

  • show parent and its children (titles)

    http://localhost:8080/restful/objects/PARENT/0?x-ro-follow-links=members[children].value

  • show parent and its children (full details)

    http://localhost:8080/restful/objects/PARENT/0?x-ro-follow-links=members[children].value.href

  • child’s parent (title)

    http://localhost:8080/restful/objects/CHILD/0?x-ro-follow-links=members[parent].value

  • child’s siblings (up to its parent, down to children)

    http://localhost:8080/restful/objects/CHILD/0?x-ro-follow-links=members[parent].value.members[children].value

Honor UI hints

By default the representations generated by Restful Objects ignore any Apache Isis metamodel hints referring to the UI. In particular, if a collection is annotated then Render(EAGERLY) then the contents of the collection are not eagerly embedded in the object representation.

However, this behaviour can be overridden globally using following property (typically added to WEB-INF/viewer_restfulobjects.properties):

isis.viewer.restfulobjects.honorUiHints=true

This means that standard Apache Isis annotations can be used as a simple way to obtain follow-links (driven from the server model, though, rather than the requesting client).

3. Architecture

The RestfulObjects viewer implements the Restful Object spec, meaning that it defines a well-defined set of endpoint URLs as resources, and generates a well-defined set of (JSON) representations when these resources are accessed.

By default, the Restful Objects viewer will automatically handle requests and return representations according to the RO spec. However, its internal architecture provides several hooks for content negotiation, thereby allowing the generated representation to be influenced using the standard HTTP Accept header. In response, the server uses the Content-Type header which the client can use to know how to process the returned representation.

  • RepresentationService

    The RepresentationService is an SPI domain service (plugin-point) that allows an arbitrary representation to be generated for any of the resources defined in the RO spec.

    Normally this SPI service need not be replaced, because the default implementation (RepresentationServiceContentNegotiator) simply uses the HTTP Accept header and delegates onto another service, the (slightly misnamed) ContentNegotiationService, to actually generate the representation. There can be multiple implementations of the ContentNegotiationService and the content negotiator will delegate to each in turn until one is able to handle the request (per the chain of responsibliity pattern).

  • ContentNegotiationService

    As noted above, there can be multiple implementations of the ContentNegotiationService, each one handling a particular HTTP Accept header. If the implementation does not recognize the value of the header, if can simply return null.

    The framework provides a number of implementations; an implementation that handles the simplified representation of the Apache Isis profile; an implementation that provides support for the x-ro-domain-type parameter, and a default/fallback implementation that returns the representations defined by the RO spec.

  • ContentMappingService

    The ContentMappingService is used by the implementation of ContentNegotationService that recognizes the x-ro-domain-type, its role being to transform a domain object (usually an entity) into some other form (usually a DTO), as specified by the x-ro-domain-type parameter. There can be many such implementations, each handling a different target domain type.

This diagram shows how these services collaborate:

service collaborations

Taken together these domain services offer a lot of flexibility in terms of the representations that can be generated from the RestfulObjects viewer.

4. Simplified Representations

The representations defined by the RO spec are very rich and enable complex client-side applications to be built. However, their sophistication can be an impediment to their use if one wishes to write a simple app using third-party components that expect to consume much simpler representations. Examples of such tools are Angular Bootstrap, Angular XEditable, Angular Strap.

As of 1.11.0, Apache Isis provides support for its own simplified representation for the most commonly-used representations. This is implemented using the ContentNegotiationService described in the architecture chapter.

4.1. The Apache Isis "Profile"

The RO spec uses the standard Accept header for content negotiation, and defines its own "profile" for the standard representations; these take the form:

Accept: application/json;profile="urn:org.restfulobjects:repr-types/xxx"

where "xxx" varies by resource. The detail can be found in section 2.4.1 of the RO spec.

The Apache Isis viewer also defines its own "Isis" profile which enables the client to request simplified representations for the most frequently accessed resources. This is done by specifying an Accept header of:

Accept: application/json;profile="urn:org.apache.isis/v1"

Not every resource supports this header, but the most commonly accessed ones do. In each case the server will set the Content-Type header so that the client knows how to process the representation.

The screencast below demonstrates the feature.

The sections below explain in a little more detail what is returned when this profile is activated.

4.2. Domain Object

If a domain object resource (section 14) is accessed with the Apache Isis profile, the resultant representation is a JSON object with simple key/value pairs for each property.

The contents of any collections are also eagerly returned, consisting of an array of elements of each referenced object. Each such element contains key/value pairs of each property (in other words, a grid of data is returned). Each element also has a special href` property (so that the client can easily navigate to a resource for that object) and a `title property (to use as a label, eg the hyperlink text).

In addition, the representation defined by the RO spec is also included, under a special $$ro property.

For example, using the (non-ASF) Isis addons' todoapp, accessing this resource:

http://localhost:8080/restful/objects/TODO/45

with an Accept request header of:

Accept: application/json;profile="urn:org.apache.isis/v1"

returns the following representation:

{
  "$$href" : "http://localhost:8080/restful/objects/TODO/45",       (1)
  "$$instanceId" : "45",                                            (2)
  "$$title" : "Buy bread due by 2015-12-04",                        (3)
  "description" : "Buy bread",                                      (4)
  "category" : "Domestic",
  "subcategory" : "Shopping",
  "complete" : false,
  "atPath" : "/users/sven",
  ...
  "similarTo" : [ {                                                 (5)
    "$$href" : "http://localhost:8080/restful/objects/TODO/46",
    "$$instanceId" : "46",
    "$$title" : "Buy milk due by 2015-12-04",
    "description" : "Buy milk",
    "category" : "Domestic",
    ...
  }, {
    "$$href" : "http://localhost:8080/restful/objects/TODO/47",
    "$$instanceId" : "47",
    "$$title" : "Buy stamps due by 2015-12-04",
    "description" : "Buy stamps",
    "category" : "Domestic",
    ...
  },
     ...
  } ],
  "dependencies" : [ ],
  "$$ro" : {                                                        (6)
    "links" : [ ... ],
    "extensions" : { ... },
    "title" : "Buy bread due by 2015-12-04",
    "domainType" : "TODO",
    "instanceId" : "45",
    "members" : { ... }
  }
}
1 hyperlink to the representation
2 instance id of the domain object (unique within its type)
3 title of the domain object
4 all the properties of the domain object (to which the caller has access), as key/value pairs
5 contents of each collection
6 special $$ro json-prop, being the normal RO Spec representation for this object

with a Content-Type header:

Content-Type: application/json;
              profile="urn:org.apache.isis/v1";repr-type="object"

4.3. Domain Object Collection

If a domain object collection (section 17) is accessed with this profile, then the resultant representation is as an array of elements of key/value for each referenced object, and again each element the containing the key/value pairs of the properties of that object (a grid, again).

In addition, the representation defined by the RO spec is also included, as a special object with a single $$ro property.

For example, using the (non-ASF) Isis addons' todoapp, accessing this resource:

http://localhost:8080/restful/objects/TODO/45/collections/similarTo

with an Accept request header of:

Accept: application/json;profile="urn:org.apache.isis/v1"

returns the following representation:

[                                                                   (1)
{
  "$$href" : "http://localhost:8080/restful/objects/TODO/46",       (2)
  "$$instanceId" : "46",                                            (3)
  "$$title" : "Buy milk due by 2015-12-04",                         (4)
  "description" : "Buy milk",                                       (5)
  "category" : "Domestic",
  ...
}, {
  "$$href" : "http://localhost:8080/restful/objects/TODO/47",
  "$$title" : "Buy stamps due by 2015-12-04",
  "description" : "Buy stamps",
  "category" : "Domestic",
  ...
}, {
  "$$href" : "http://localhost:8080/restful/objects/TODO/48",
  "$$title" : "Mow lawn due by 2015-12-10",
  "description" : "Mow lawn",
  "category" : "Domestic",
  ...
},
...
, {
  "$$ro" : {                                                        (6)
    "id" : "similarTo",
    "memberType" : "collection",
    "links" : [ ... ],
    "extensions" : { ... },
    "value" : [ ... ]
  }
}
]
1 returns a JSON array, not a JSON object
2 hyperlink to the representation
3 instance id of the domain object (unique within its type)
4 title of the domain object
5 all the properties of the domain object (to which the caller has access), as key/value pairs
6 last element is a special object with a single $$ro json-prop, being the normal RO Spec representation for this object

with a Content-Type header:

Content-Type: application/json;profile="urn:org.apache.isis/v1";repr-type="object-collection"

4.4. Action Invocation

When an action is invoked, it can return a domain object, a list, a scalar, or return nothing.

4.4.1. Returning an Object

If the action returned an object, then the domain object representation described above is returned.

For example, using the (non-ASF) Isis addons' todoapp, accessing this resource:

http://localhost:8080/restful/objects/TODO/45/actions/updateCost/invoke

with an Accept request header of:

Accept: application/json;profile="urn:org.apache.isis/v1"

returns the following representation:

{
  "$$href" : "http://localhost:8080/restful/objects/TODO/45",
  "$$instanceId" : "45",
  "$$title" : "Buy bread due by 2015-12-04",
  "description" : "Buy bread",
  "category" : "Domestic",
  "subcategory" : "Shopping",
  "complete" : false,
  ...
  "similarTo" : [ ... ]
  ...
  "$$ro" : { ... }
}

with a Content-Type of:

Content-Type: application/json;profile="urn:org.apache.isis/v1";repr-type="object"

... in other words no different to a representation obtained of the returned domain object directly.

4.4.2. Returning a List

On the other hand if the action returned a list (a "standalone" collection, then an array representation is returned. This is very similar to that returned by a (parented) object collection, though with a slightly different Content-Type to distinguish.

For example, using the (non-ASF) Isis addons' todoapp, accessing this resource:

http://localhost:8080/restful/services/ToDoItems/actions/notYetComplete/invoke

with an Accept request header of:

Accept: application/json;profile="urn:org.apache.isis/v1"

returns the following representation:

[ {
  "$$href" : "http://localhost:8080/restful/objects/TODO/45",
  "$$instanceId" : "45",
  "$$title" : "Buy bread due by 2015-12-04",
  "description" : "Buy bread",
  "category" : "Domestic",
  ...
}, {
  "$$href" : "http://localhost:8080/restful/objects/TODO/46",
  "$$instanceId" : "46",
  "$$title" : "Buy milk due by 2015-12-04",
  "description" : "Buy milk",
  "category" : "Domestic",
  ...
},
...
, {
  "$$ro" : {
    "links" : [ ... ]
    "resulttype" : "list",
    "result" : { ... }
      "value" : [ ... ],
      "links" : [ ... ],
      "extensions" : { }
    }
  }
} ]

with a Content-Type header:

Content-Type: application/json;profile="urn:org.apache.isis/v1";repr-type="list"

4.4.3. Returning Scalar/Nothing

Note that actions returning scalar values or nothing (which includes void actions) are not supported; for these the regular RO spec representation will be returned.

4.5. Supporting other Representations

Sometimes though you may want to extend or change the representations generated. This might be because you want to write a RESTful client that uses a particular library (say a Javascript library or web components) that can only handle representations in a certain form.

Or, you might want to have Apache Isis generate representations according to some other "standard", of which there are many:

  • Mike Kelly’s HAL specification

  • Mike Amundsen’s Collection+JSON specification

  • Kevin Swiber’s Siren specification

  • Steve Klabnik’s JSON API specification

  • Gregg Cainus' Hyper+JSON specification

  • the W3C’s JSON-LD specification

  • Markus Lanthaler’s Hydra specification.

A good discussion about the relative merits of several of these different hypermedia formats can be found here.

Or, of course, you may have your own internal specification that you wish to use.

Supporting any of these alternative representations can be achieved by providing a suitable implementation of ContentNegotiationService. The existing implementations (eg ContentNegotiationServiceSimplified) can be used as a starting point.

These will, admittedly, need to access the internal APIs for the Apache Isis metamodel, and you should be aware that these are not formal API; they may change over time. That said, they are very stable and have not changed significantly over the last few years.

4.6. Global Config Props (Deprecated)

If all that is required is a very simple representations (of objects), you can configure the Restful Objects viewer to provide a simplified output, then this can be done with a number of (global) configuration properties.

These configuration properties pre-date the support, introduced in 1.11.0, for the Apache Isis profile, and are limited by the fact that they are global configuration settings, so cannot be influenced on a request-by-request basis (as is the case with the Accept header used for the Apache Isis profile). They have therefore been deprecated, and may be removed in the future.

Details can be found in here.

5. Configuration Properties

The Restful Objects viewer provides a couple of configuration option that extend/simplify/alter the representations generated from the Restful Objects specification.

These configuration properties are typically stored in WEB-INF/viewer_restfulobjects.properties. However, you can place all configuration properties into WEB-INF/isis.properties if you wish (the configuration properties from all config files are merged together).

5.1. Standard

The following configuration properties are supported:

Table 1. Restful Objects Viewer Configuration Properties
Property Value
(default value)
Description

isis.viewer.restfulobjects.
honorUiHints

true,false (false)

A mechanism for reducing the number of round-trips by eagerly rendering collections; discussed here.

isis.viewer.restfulobjects.
strictAcceptChecking

true,false (false)

Whether to strictly enforce the Accept header checking for the default RO-spec representations (by the ContentNegotiationServiceForRestfulObjectsV1_0 service). Will otherwise accept anything.

This is convenient because it allows the Accept header to be set to that of the Apache Isis profile for all resources, rather than simply the handful of resources that supported that profile.

5.2. Deprecated

There are also a number of configuration properties that can be used to suppress or simplify the default RO-spec representations.

These configuration properties pre-date the support, introduced in 1.11.0, for the Apache Isis profile, and are limited by the fact that they are global configuration settings, so cannot be influenced on a request-by-request basis (as is the case with the Accept header used for the Apache Isis profile). They have therefore been deprecated, and may be removed in the future.

Nevertheless, those configuration properties are:

Table 2. Deprecated Configuration Properties
Property Value
(default value)
Description

isis.viewer.restfulobjects.
suppressDescribedByLinks

true,false (false)

Suppresses the "describedby" links (on all representations)

isis.viewer.restfulobjects.
suppressUpdateLink

true,false (false)

suppresses the "update" link (on object representation)

isis.viewer.restfulobjects.
suppressMemberId

true,false (false)

suppresses the "id" json-prop for object members (on object representation and member detail representations)

isis.viewer.restfulobjects.
suppressMemberLinks

true,false (false)

suppresses the "links" json-prop for object members (on the object representation and member detail representations)

isis.viewer.restfulobjects.
suppressMemberExtensions

true,false (false)

suppresses the "extensions" json-prop for object members (on the object representation and member detail representations)

isis.viewer.restfulobjects.
suppressMemberDisabledReason

true,false (false)

suppresses the "disabledReason" json-prop for object members (on the object representation and member detail representations)

isis.viewer.restfulobjects.
objectPropertyValuesOnly

true,false (false)

See discussion below.

For example, these configuration properties could all be added in the WEB-INF/viewer_restfulobjects.properties):

isis.viewer.restfulobjects.suppressDescribedByLinks=true
isis.viewer.restfulobjects.suppressUpdateLink=true
isis.viewer.restfulobjects.suppressMemberId=true
isis.viewer.restfulobjects.suppressMemberLinks=true
isis.viewer.restfulobjects.suppressMemberExtensions=true
isis.viewer.restfulobjects.suppressMemberDisabledReason=true

If these configuration settings are set in conjunction with using the Apache Isis profile, then the special $$ro property in the representations with reflect these settings.

If the objectPropertyValuesOnly configuration property is set:

isis.viewer.restfulobjects.objectPropertyValuesOnly=true

then this generates a representation such as:

{
    "title" : "Buy milk due by 2014-10-27",
    "domainType" : "TODO",
    "instanceId" : "0",
    "members" : {
        "description" : "Buy milk",
        "category" : "Domestic",
        "subcategory" : "Shopping",
        "complete" : false,
        "versionSequence" : 1,
        "relativePriority" : 2,
        "dueBy" : "2014-10-27",
        "cost" : "0.75",
        "notes" : null,
        "attachment" : null,
        "doc" : null
    },
    "links" : [
        {
            "rel" : "self",
            "href" : "http://localhost:8080/restful/objects/TODO/0",
            "method" : "GET",
            "type" : "application/json;profile=\"urn:org.restfulobjects:repr-types/object\"",
            "title" : "Buy milk due by 2014-10-27"
        },
        {
            "rel" : "describedby",
            "href" : "http://localhost:8080/restful/domain-types/TODO",
            "method" : "GET",
            "type" : "application/json;profile=\"urn:org.restfulobjects:repr-types/domain-type\""
        }
    ],
    "extensions" : {
        "oid" : "TODO:0"
    },
}

6. Hints and Tips

Since the Restful Objects viewer is designed for computer programs to interact with (rather than human beings), it can be a little difficult to explore and generally "grok" how it works.

This section provides a few hints-and-tips to help you on your way.

6.1. Using Chrome Tools

The screencast below shows how to explore the Restful API using Chrome plugins/extensions, and how we use them to write end-2-end (TCK) tests for the Restful Objects viewer.

6.2. AngularJS Tips

The hypermedia API exposed by Apache Isis' Restful Objects viewer is intended be support both bespoke custom-written viewers as well as generic viewers. Indeed, we expect most clients consuming the API will be bespoke, not generic.

This page captures one or two tips on using AngularJS to write such a bespoke client.

Suppose you have a CustomerService providing a findCustomer action:

public class CustomerService {
    public String id() { return "customers"; }
    @Action(semantics=SemanticsOf.SAFE)
    public Customer findCustomer(
            @ParameterLayout(named="customerName")
            final String customerName) {
        ...
    }
}

Restful Objects will expose this as action with the following link that looks something like:

{
  "rel" : "urn:org.restfulobjects:rels/invoke",
  "href" : "http://localhost:8080/restful/services/customers/actions/findCustomer/invoke",
  "method" : "GET",
  "type" : "application/json;profile=\"urn:org.restfulobjects:repr-types/action-result\"",
  "arguments" : {
    "customerName" : {
      "value" : null
    }
  }
}

You can then invoke this using AngularJs' $resource service as follows.

var findCustomer = $resource("http://localhost:8080/restful/services/customers/actions/findCustomer/invoke?:queryString");
var findCustomerArgs = {
  "customerName": {
      "value": "Fred"
    }
};
findCustomer.get({queryString: JSON.stringify(findCustomerArgs)}, function(data) { ... } )

Here the :queryString placeholder in the initial $resource constructor is expanded with a stringified version of the JSON object representing the args. Note how the findCustomerArgs is the same as the "arguments" attribute in the original link (with a value provided instead of null).

6.2.2. Invoking a PUT or POST link

If the method is a PUT or a POST, then no :queryString placeholder is required in the URL, and the args are instead part of the body.

Use $resource.put(…​) or $resource.post(…​) instead.

6.3. Pretty printing

The JSON representations generated by the Restful Objects viewer are in compact form if the deployment type is SERVER (ie production), but will automatically be "pretty printed" (in other words indented) if the deployment type is PROTOTYPE.


Copyright © 2010~2015 The Apache Software Foundation, licensed under the Apache License, v2.0.
Apache, the Apache feather logo, Apache Isis, and the Apache Isis project logo are all trademarks of The Apache Software Foundation.